千万人口城市“后备军”纷纷加入“买房送户口”行列,“抢人大战”再度升级。
近日,2023年人口增量第一城的合肥发布《合肥市关于进一步调整优化房地产政策措施的通知》,推行“一人购房,全家落户”。上海证券报记者梳理发现,5月以来,全国已有多个城市先后推出买房或租房落户政策,其中就包括合肥、南京、佛山、沈阳等2023年常住人口超过900万人的城市。
易居研究院研究总监严跃进接受上海证券报记者采访时表示,人口是推动经济发展的重要动力。近期,多地推出的购房落户政策已区别于此前的人才落户政策,更聚焦于住房消费,降低了落户门槛,体现了各地对导入人口的重视,有利于人才流动,推动新型城镇化建设。

多城宣布:购房、租房可落户
近日,合肥发布《合肥市关于进一步调整优化房地产政策措施的通知》,从实施购房补贴、优化销售政策等十方面出台楼市调控政策。其中提出,在合肥市以合法方式取得商品住宅性质房屋所有权的,本人及其配偶、子女、父母可以向房屋所在地公安机关申请办理户口迁移。

2023年,合肥市常住人口985.3万人,较2022年增加21.9万人,人口增量位居全国第一,距“千万人口俱乐部”仅一步之遥。在业内专家看来,合肥实施“一人购房,全家落户”政策,将极大增强城市吸引力。此举不仅提升了城市的包容性,同时也激发了一波新的潜在购房需求,将进一步促进人口流入。
不仅是合肥,今年5月以来,全国千万人口城市“后备军”纷纷推出了“买房送户口”政策。

5月13日,广东佛山在《关于持续推动房地产市场平稳健康发展的若干措施的通知》中提出,在佛山市持自有合法产权住宅房屋的非本市户籍人员可以在房屋所在地申请入户,共同居住生活的配偶、未成年子女可以随迁。数据显示,截至2023年末,佛山市常住人口961.54万人,即将突破“千万”大关。
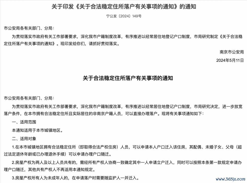
南京则在5月11日发布《关于合法稳定住所落户有关事项的通知》称,进一步放宽落户条件,在南京市拥有合法稳定住所且实际居住的非南京户籍人员,可以直接办理落户。

这意味着,南京市自2018年8月1日起废止的“买房即落户”政策迎来重启。数据显示,2023年,南京市常住人口为954.7万人,较上一年增长5.59万人。近年来,南京市常住人口增速有所放缓,此次新政被视为南京冲刺“千万人口城市”的积极尝试。
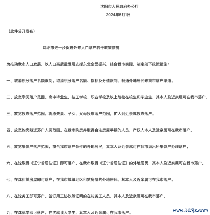
沈阳更是直接“放大招”。5月1日,沈阳市人民政府办公厅发布《沈阳市进一步促进外来人口落户若干政策措施》,提出10条政策推动人口发展,以人口高质量发展支撑东北全面振兴。不仅取消了积分落户名额限制,还放宽了学历落户和投靠范围,扩大到近亲属都可投靠落户。此外,该新政还明确,在沈务工即可落户,在沈租赁房屋即可落户,在沈就学即可落户。

“北上广深”动作频频
除了千万人口城市“后备军”,一线城市也动作频频。
5月18日,上海宣布下调个人住房公积金贷款利率,其中首套房5年期以上最低降至2.85%。此前,上海已松绑非沪籍单身购房限制,非沪籍单身人士“满五”可在上海外环外区域购1套住房。
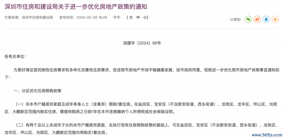
5月6日,深圳发布《关于进一步优化房地产政策的通知》,从分区优化住房限购政策、调整企事业单位购买商品住房政策、提升二手房交易便利化等方面进一步优化房地产政策。其中明确,非深户社保年限缩短至1年,深户多子女家庭最多可买3套房。

北京则于4月宣布放宽五环外限购政策。在执行现有住房限购政策的基础上,北京允许已拥有住房达到限购套数的居民家庭或者成年单身人士,在五环外新购一套住房。今年1月,广州提出,在限购区域范围内,购买建筑面积120平方米以上(不含120平方米)住房,不纳入限购范围。
数据显示,2023年千万人口城市变局中,“北上广深”常住人口重回正增长,实现集体逆转。
其中,北京2023年末全市常住人口2185.8万人,比上年末增加1.5万人,结束了六连降。上海2023年末全市常住人口为2487.45万人,比2022年增加11.56万人。
广州常住人口也回归增长,人口总量再创新高。2023年末广州常住人口1882.70万人,比上年增加9.29万人配资网上炒股平台,增量、增速均为近三年最高。深圳常住人口同样创历史新高,2023年末常住人口1779.01万人,比上年末增加12.83万人。